您的位置: 凯发K8天生赢家一触即发> 关于我们> 新闻中心>新闻资讯
培训动态 | 紧抓过程管理,力促成果落地——青岛市2023年信息技术专业教师企业实践培训班圆满结束
历经七天,完成四十个课时,由凯发K8天生赢家一触即发教育科技集团承办的青岛市2023年信息技术专业教师企业实践培训班于2023年12月7日圆满结束。
紧抓培训过程管理
本次培训的过程管理使用凯发K8天生赢家一触即发教育科技集团自主研发的培训信息化管理平台“掌培云”,培训全过程进行信息化管理。学员利用“掌培云”小程序及网页端,完成课程查看、项目评价、资料查询及作业提交等工作,所有内容信息化存档。

给予丰富研修资源
本次培训在主题式培训的同时,我们在训中和训后免费给予优质在线学习资源。一方面满足参训教师的个性化学习需求,平衡学科背景的差异;另一方面减弱单一主体培训课程带来的学习倦怠感,促进不同学科知识内容相融合、不同学习策略与评价方法的融合,实现师资培训的专业化、一体化、自主化、信息化。

实操课程具体实用
“高级数据处理及数据可视化”的实操课程中,在授课专家结合当前企业工作要求,采用真实数据介绍了很多数据处理的操作“秘籍”,以及如何根据需要将数据转化成不同形式的可视化图表。

“教师数字化素养之课程构建”课程中,参训教师学习了不同软件工具下课件和课程网页设计的应用操作,一改教学资源的陈旧风貌,体现了AI视域下教师新一代信息技术应用与创新,提升教师数字化素养。


“人工智能在教学中的应用与效能提升”的实操课程涵盖ChatGPT、GCAI概念与应用,以及人工智能生成脑图、PPT,视频制作、字幕及数字人等内容,帮助参训教师更好地运用人工智能技术提升教学质量和效率。老师们在课堂上完成了自己的AI口播数字人录制视频微课。
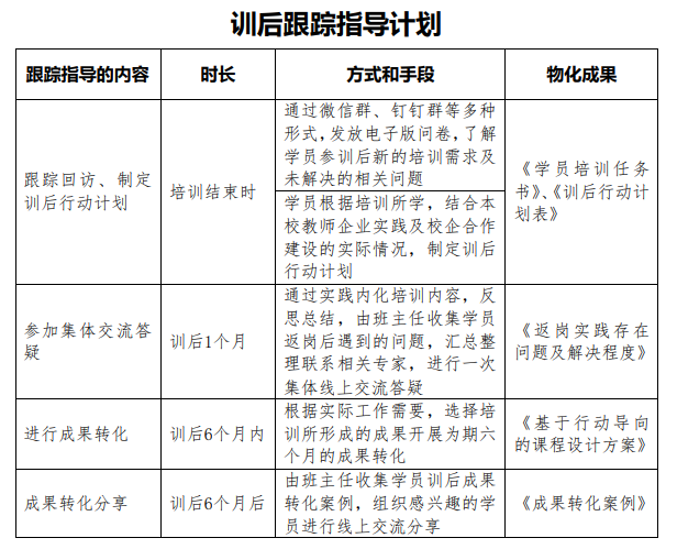
明确训后成果转化
培训只是改变的开始,参训教师回到工作岗位上如何把培训所学的知识应用起来是凯发K8天生赢家一触即发培训不断非常重视的环节。在过去的培训项目中,我们经过大量训后跟踪指导实践,帮助参训教师形成了诸多成果,积累了丰富的成果转化经验。
此次培训采用目标牵引学习的方式,并将“参训学员任务书”作为考核项之一,参训教师根据个人情况填写训前、训中、训后阶段的培训需求、预期目标、培训任务及成果转化和所需支持。根据老师们的情况,我们制定了针对本次培训的训后跟踪指导计划实施方案。

培训最后的结业仪式上,参训教师纷纷在班旗上签名。郑重一笔是培训的一份纪念,更是对自己的承诺。我们坚信,唯有不断学习,才能创造卓越。

在数字经济时代,凯发K8天生赢家一触即发教育致力于职业院校教师的继续教育、终身教育工程。培训的目的不仅仅是传播新知识、新技术,更重要的是为参训者带来新思路,找到改变的钥匙。


