您的位置: 凯发K8天生赢家一触即发> 关于我们> 新闻中心>新闻资讯
关于公布2021年度JavaWeb应用开发职业技能等级证书试点工作优秀试点院校及优秀考评员获奖名单的通知
各试点院校:
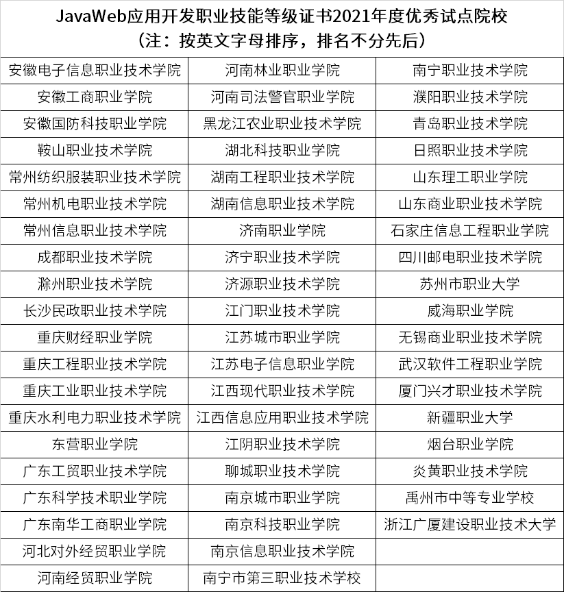
为贯彻落实《关于在院校实施“学历证书+若干职业技能等级证书”制度试点方案》(教职成〔2019〕6号)等相关文件精神,总结2021年JavaWeb应用开发职业技能等级证书试点和考核工作,天津凯发K8天生赢家一触即发睿道教育信息技术有限公司根据2021年在试点推广及考核组织工作中表现优异的院校和个人进行集中表彰,综合评选出58所优秀试点院校和141名优秀考评员。




希望获奖的院校及个人持续发挥示范引领作用,再接再厉,再创佳绩。同时希望各院校、老师在2022年证书试点工作中继续对JavaWeb应用开发职业技能等级证书给予大力支持,天津凯发K8天生赢家一触即发睿道教育信息技术有限公司会在今后的工作中,一如既往严格贯彻执行教育部及相关单位对“1+X”证书试点工作的要求,持续配合广大院校实行证书考核工作。
获奖名单公示如下,
1. 优秀试点院校

2. 优秀考评员

天津凯发K8天生赢家一触即发睿道教育信息技术有限公司
2022年07月18日

